官方微信视频号
大会中国电器工业协会标准化工作委员会

7月25日,中国电器工业协会标准化工作委员会第十六次会员大会暨电工标准化发展论坛以线上和线下相结合的形式在杭州隆重召开。


会议由协标委常务副理事长方晓燕主持,国家能源局原监管总监李冶、中国电器工业协会常务副会长刘常生、中国机械工业联合会标准部主任谭湘宁出席会议并做讲话。会议承办单位上海电器科学研究所(集团)有限公司当值总裁吴小东和天津电气科学乐玩lewin有限公司副总经理吕金致欢迎词。
▍选举第四届理事会
大会审议并通过了第三届理事会工作报告、会费收支情况报告、工作条例、第四届理事会换届方案、选举办法等议案,会议选举产生第四届理事会。

会议期间召开了四届一次理事会会议,选举电科集团当值总裁、国际电工委员会IEC/TC125主席吴小东为协标委新一届理事长,并选举产生了常务副理事长、副理事长、正副秘书长,其中电科集团总裁特别顾问季慧玉当选为副秘书长。

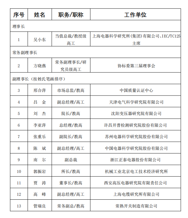
新一届正副理事长名单
大会上,吴小东宣读了第四届理事会专家组名单并向专家颁发了聘书。



大会上,吴小东宣读了第四届理事会专家组名单并向专家颁发了聘书。
▍设想新一届理事会

新任理事长吴小东
新任理事长吴小东在大会上提出新一届理事会工作设想“以高质量标准化工作助力创建世界一流电气行业组织”,包括建立健全面向产业转型升级的标准体系、提高标准体系的系统性和协调性、持续提高参与国际标准化活动水平、提升团体标准质量和应用成效。
不断优化标准机构管理和工作效力、加强标准信息宣传和引导、提升企业标准化服务能力、加强标准化人才队伍建设等八个方面,提出树立新目标、新理念、新格局,把握机遇,迎接挑战,开拓进取,争取新的更大贡献。
大会还发布了“电工标准-正泰创新项目”评审结果,其中电科集团获奖情况为:由电机板块承担的团体标准项目《绿色设计产品评价技术规范 交流电动机》获项目奖三等奖、电科集团副总裁陆尧获国际标准推进奖、检测所邢琳获优秀中青年奖。

在协标委会员大会后,举行了电工标准化发展论坛,吴小东在论坛上做题为“推动电工行业标准国际化,致力打造世界一流行业协会”主题报告,结合在IEC/TC125的工作实践,探讨了电工行业标准国际化的发展需求,提出了加大标准国际化工作力度的思考与建议。
▍介绍中国电器工业协会标准化工作委员会
中国电器工业协会受国家标准化管理委员会和中国机械工业联合会委托,负责电工行业国家标准化和国际标准化管理,现归口管理全国标准化技术委员会、分标委、工作组80个; 对口IEC/ISO对口71个;受国家能源局委托,负责能源领域电工装备行业标准化管理,现归口全国能源行业标委会6个。
负责组织开展机器人智能化电器工业重大技术、重要产品标准的研究和制定;负责组织开展电工产品安全风险评估、电工低碳技术产品评价、风电等新能源产品质量技术评价和电工产品环保标志技术评价。
中国电器工业协会标准化工作委员会于2005年成立,是在全国电器制造业行业,由优势制造企业、上下游主要关联企业、专业乐玩lewin所、电工专业标准化技术委员会秘书处、检测认证机构、行业中的标准化专家和学术带头人等。
在自愿参加的基础上,共同组成的标准化工作机构。协标委工作坚持专业化、市场化、产业化方向,开展行业标准化工作,具有组织行业、协调行业、技术研究、提出建议、信息引导、咨询服务、国际交流、宣传培训等基本工作职能。
这些年来,在中国电器工业协会的领导下,协标委大力推进实施标准化战略,深化标准化工作改革,标准化基础不断夯实、标准化体系更加健全、标准化效益日益凸显、标准化水平大幅提升,为助力电工行业高质量发展和核心竞争力提升提供了技术支撑。
2021年,中电协六届理事会报告中提出了“创建世界一流电气行业组织”的目标和“五个表征”,同时提出了“三围绕”、“七加强”和“10+1”行动指导意见,并强调“提升在高水平团体标准体系建设中的领导力”,为协标委在十四五期间的发展指明了方向。